2026世界杯买球

AG真人-AG真人平台-AG真人电子游戏平台 站点核心词加权 - 站点克隆软件 小偷程序 超级站群助手 - 主动推送镜像站群 超级站群助手 澳门博彩平台 体育博彩app推荐 金沙娱乐城 澳门太阳城app 十大正规赌博平台大全
交通要闻
“最强”通行证为云南援助武汉蔬菜车队“保驾护航”
来源: 2026世界杯买球       2020-02-12 19:25 【字体:

2月12日下午15时18分,随着一声长长的汽笛,云南援助湖北武汉的蔬菜车队从昆明王家营农垦物流货场驶出,踏上了跨越四省市的千里路途。

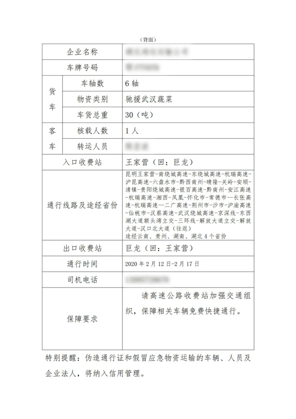
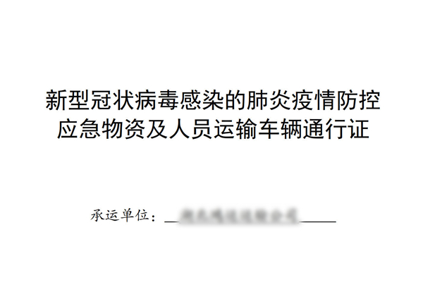
出发前,车队收到了 2026世界杯买球紧急送来的《新型冠状病毒感染的肺炎疫情防控应急物资及人员运输车辆通行证》。通行证上注明了车辆和驾驶员信息、通行线路和途经省份,持有这张通行证的防控应急物资及人员运输车辆,将按照交通运输部“三不一优先”原则(即不停车、不检查、不收费,优先便捷通行),以最快速度将云南人民的“绿色爱心”送抵武汉。


车队驾驶员表示:因为车辆连夜装卸物资,找不到打印通行证的地方,遂向 2026世界杯买球电话求助,没想到这么快就把通行证送来了,而且还向我们的手机发送了通行证模板,便于后续防控应急物资的运输。真赞!



为保证顺利通行,发车仪式后,云南交通运输部门、当地政府还派出引导车辆,一路护送车队驶入高速公路。在收费站绿色通道,工作人员纷纷向车队敬礼,一声声“湖北加油”“武汉加油”伴随着车队疾驰的身影。



交通运输部、国家卫生健康委12日联合印发《通知》要求,地方各级交通运输部门要切实简化“新型冠状病毒感染肺炎疫情防控应急物资及人员运输车辆通行证”、“新型冠状病毒感染肺炎疫情防控期间农民工返岗包车通行证”办理流程,通过政府网站、微信、电子邮件等便捷方式提供“车辆通行证”“包车通行证”统一式样,供承运单位或驾驶人在本地自行打印、自行填写,严禁要求承运单位或驾驶人到任何交通运输部门履行审批程序,严禁要求在“车辆通行证”“包车通行证”上盖章。对持有上述通行证的车辆,要严格执行应急运输绿色通道政策,确保应急运输车辆不停车、不检查、不收费,优先便捷通行。

     |      分享到:
分享到微信×
AG真人-AG真人平台-AG真人电子游戏平台 站点核心词加权 - 站点克隆软件 小偷程序 超级站群助手 - 主动推送镜像站群 超级站群助手